政治提纲学习资料汇总站

七年级《道德与法治》上册、下册完整复习提纲,包含知识点梳理和重点标注

七上政治提纲 - 第1页 第一单元 成长的节拍

此页内容:中学时代、中学生活的新变化、梦想的作用、中国梦

七上政治提纲第1页
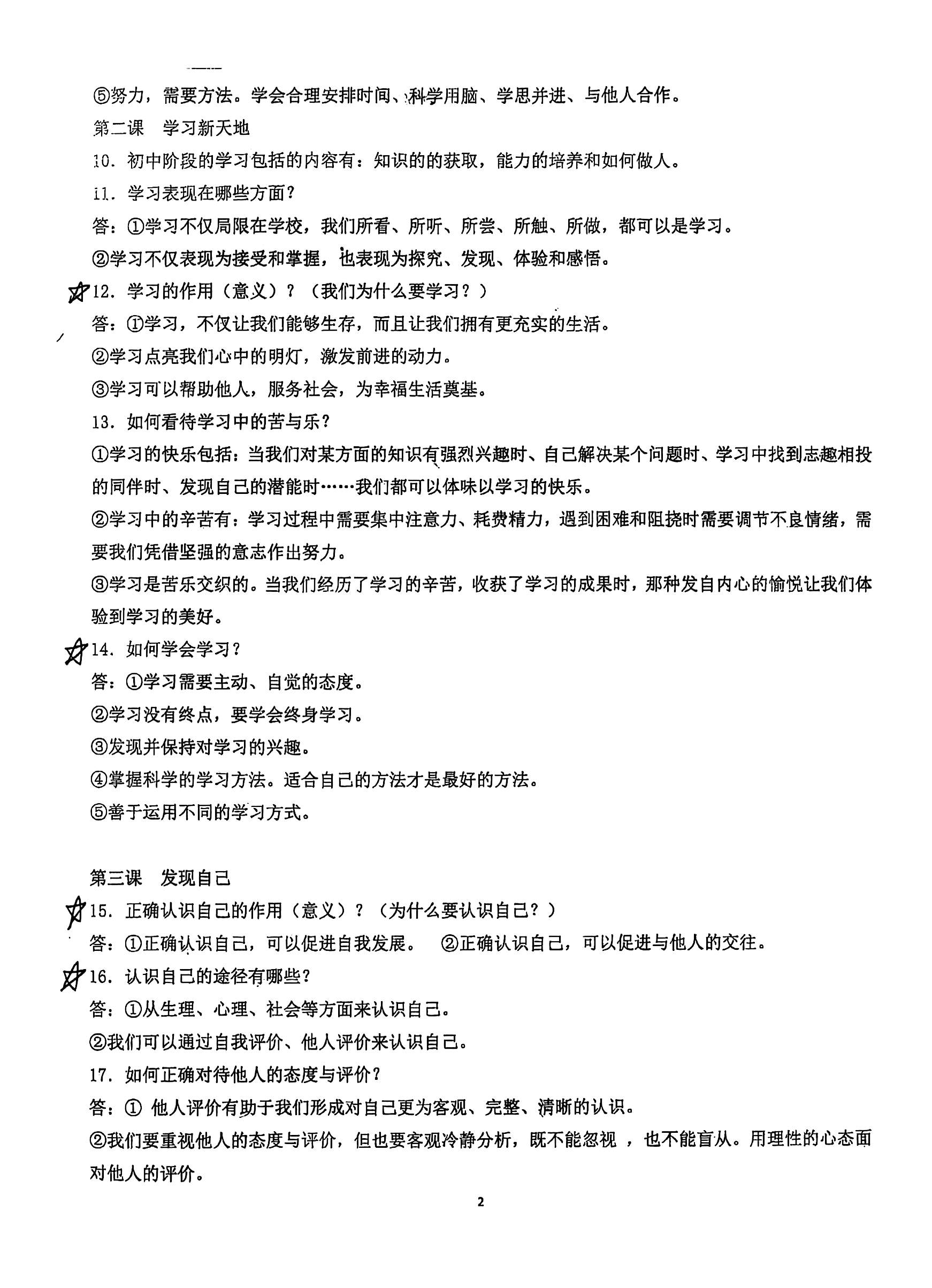
七上政治提纲 - 第2页 第二课 学习新天地

此页内容:初中阶段学习内容、学习表现、学习的作用、如何看待学习中的苦与乐

七上政治提纲第2页
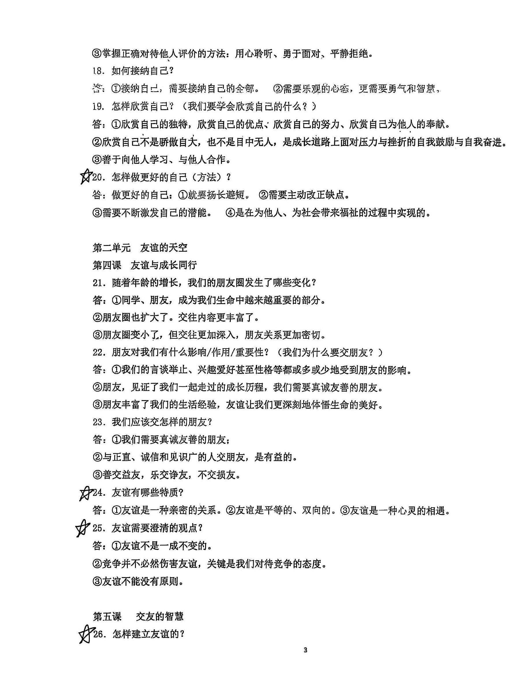
七上政治提纲 - 第3页 第三课 发现自己

此页内容:正确认识自己的作用、认识自己的途径、如何正确对待他人的评价、如何接纳自己

七上政治提纲第3页
七上政治提纲 - 第4页 第二单元 友谊的天空

此页内容:友谊与成长同行、朋友的影响、友谊的特质、建立友谊的方法

七上政治提纲第4页
七上政治提纲 - 第5页 第三单元 师长情谊

此页内容:教师职业特点、如何面对不同风格的老师、教学相长、建立良好师生关系

七上政治提纲第5页
七上政治提纲 - 第6页 第七课 亲情之爱

此页内容:家庭的定义与作用、为什么要孝敬父母、如何孝敬父母长辈、爱的碰撞

七上政治提纲第6页
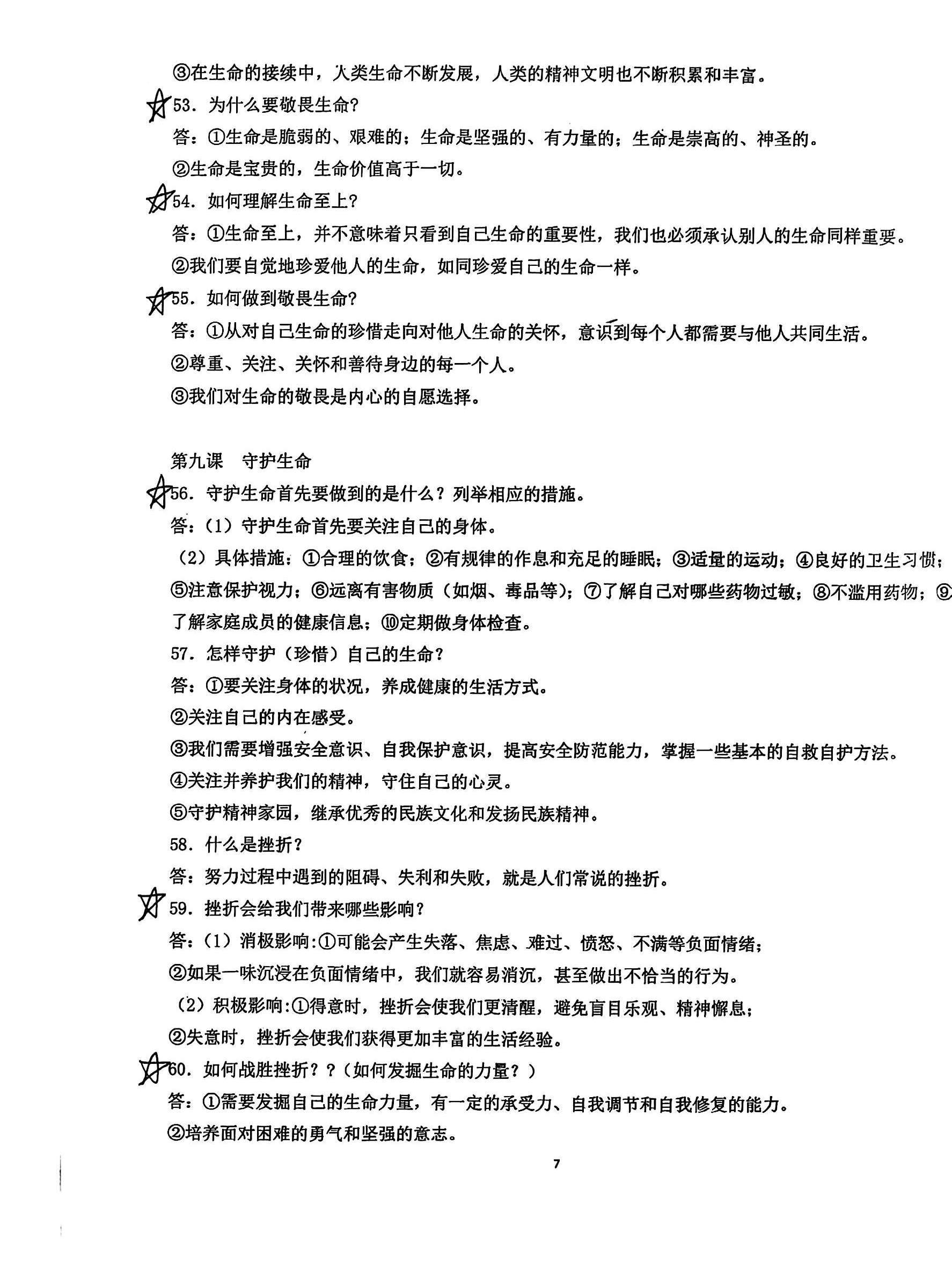
七上政治提纲 - 第7页 第四单元 生命的思考

此页内容:生命的特点、如何正确看待死亡、生命接续的意义、为什么要敬畏生命

七上政治提纲第7页
七上政治提纲 - 第8页 第九课 守护生命、第十课 绽放生命之花

此页内容:如何守护生命、什么是挫折、如何战胜挫折、怎样的一生是值得的

七上政治提纲第8页
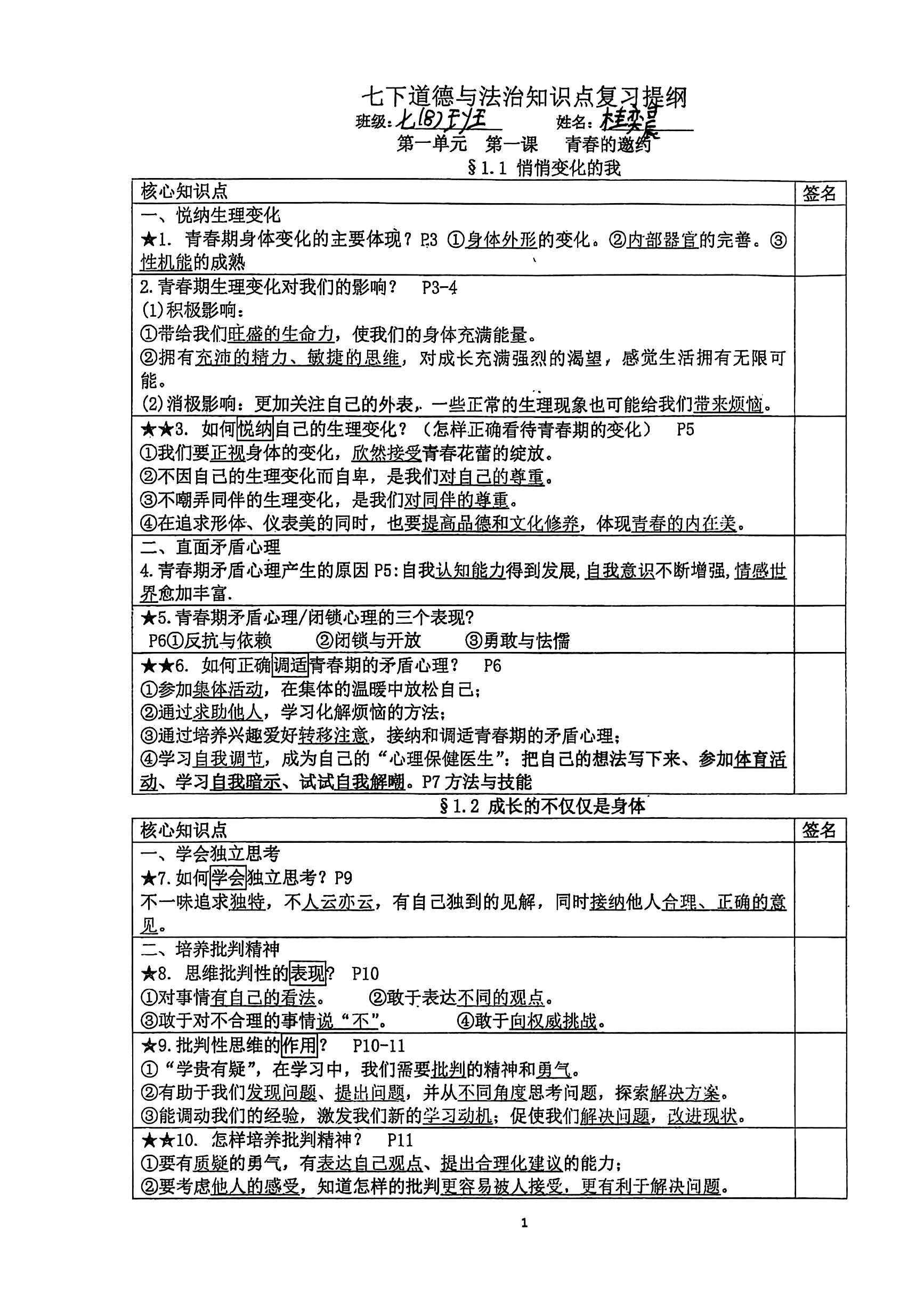
七下政治提纲 - 第1页 第一课 青春的邀约

此页内容:悦纳生理变化、青春期矛盾心理、如何调适矛盾心理

七下政治提纲第1页
七下政治提纲 - 第2页 第一课 成长的不仅仅是身体

此页内容:学会独立思考、培养批判精神、开发创造潜力

七下政治提纲第2页
七下政治提纲 - 第3页 第二课 青春的心弦

此页内容:男女生差异、如何正确认识性别角色、异性交往的积极作用

七下政治提纲第3页
七下政治提纲 - 第4页 第三课 青春的证明

此页内容:青春飞扬、自信的意义、自强的作用、行己有耻

七下政治提纲第4页
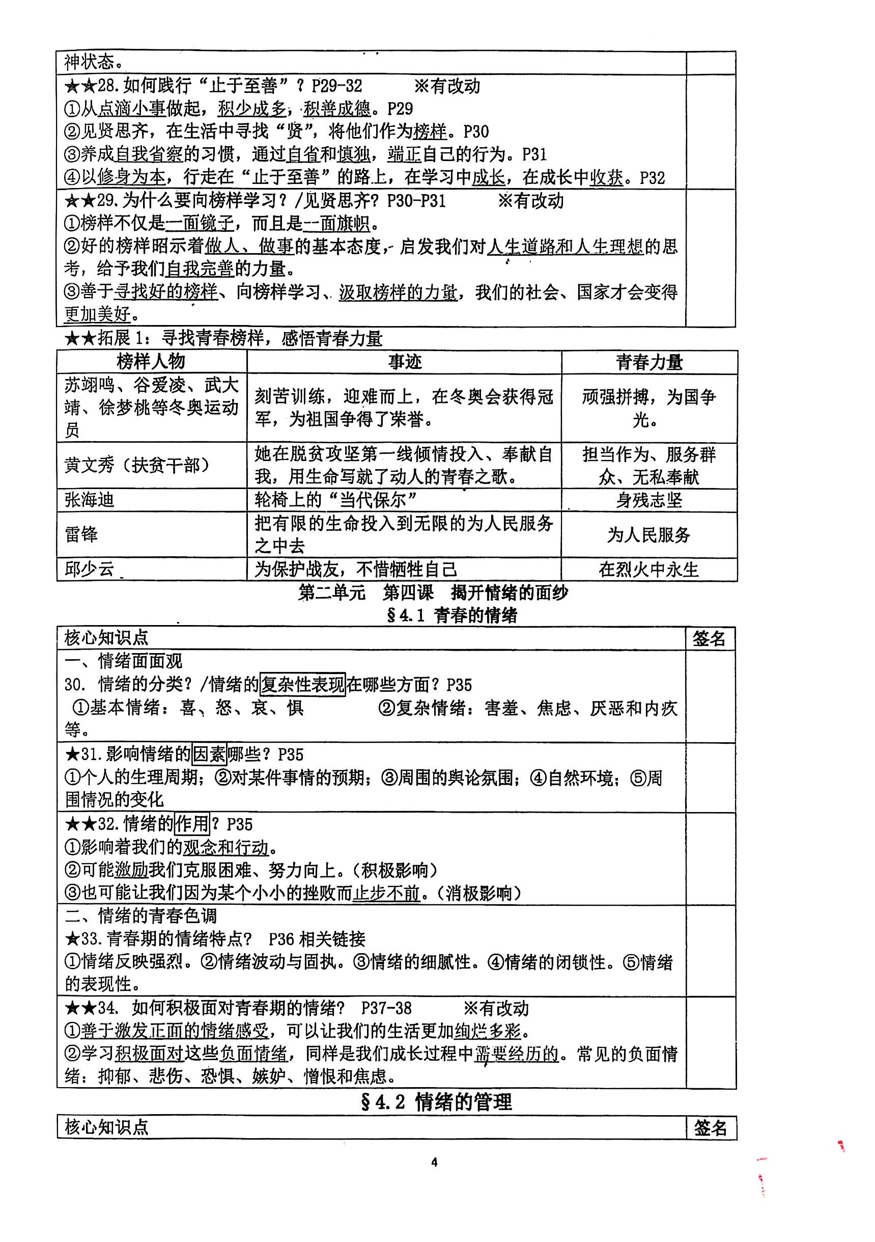
七下政治提纲 - 第5页 第四课 揭开情绪的面纱

此页内容:情绪的分类、影响情绪的因素、情绪的作用、青春期的情绪特点

七下政治提纲第5页
七下政治提纲 - 第6页 第五课 品出情感的韵味

此页内容:情感与情绪的联系和区别、情感的复杂性、情感的作用、体味美好情感

七下政治提纲第6页
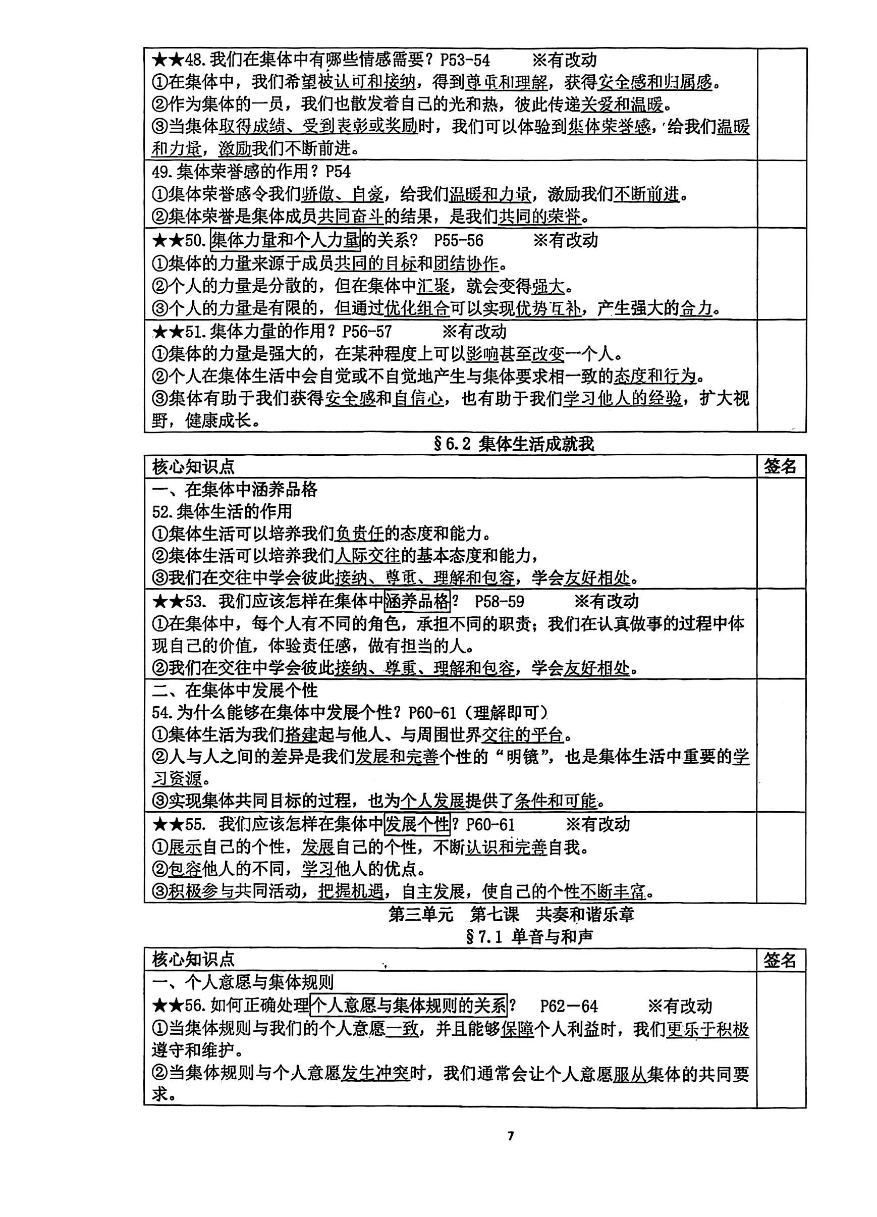
七下政治提纲 - 第7页 第六课 "我"和"我们"

此页内容:什么是集体、集体中的情感需要、集体力量和个人力量的关系

七下政治提纲第7页
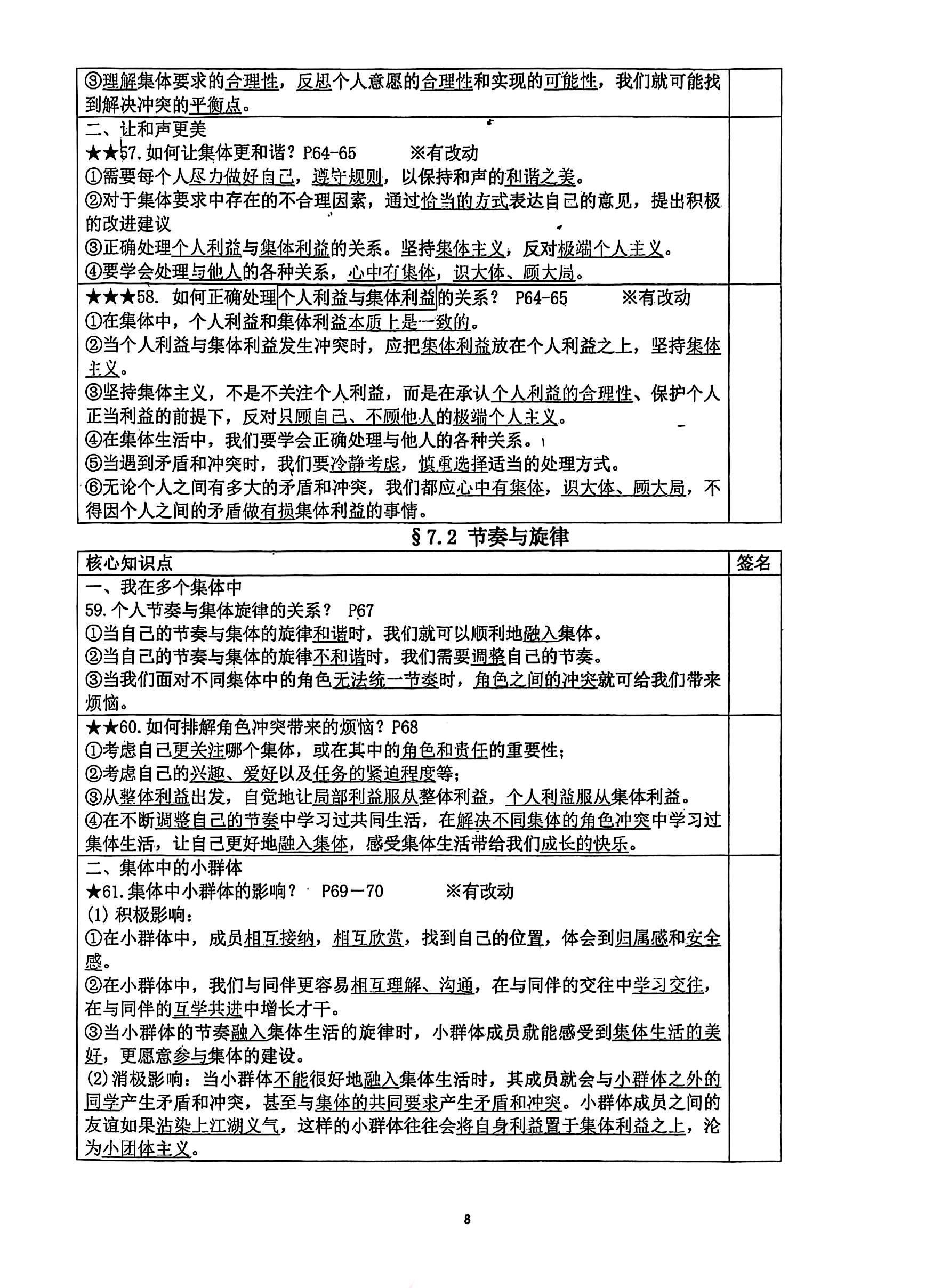
七下政治提纲 - 第8页 第七课 共奏和谐乐章

此页内容:个人意愿与集体规则的关系、如何让集体更和谐、正确处理个人利益与集体利益

七下政治提纲第8页
七下政治提纲 - 第9页 第八课 美好集体有我在

此页内容:集体愿景的含义和作用、为什么建设美好集体、美好集体的特点

七下政治提纲第9页
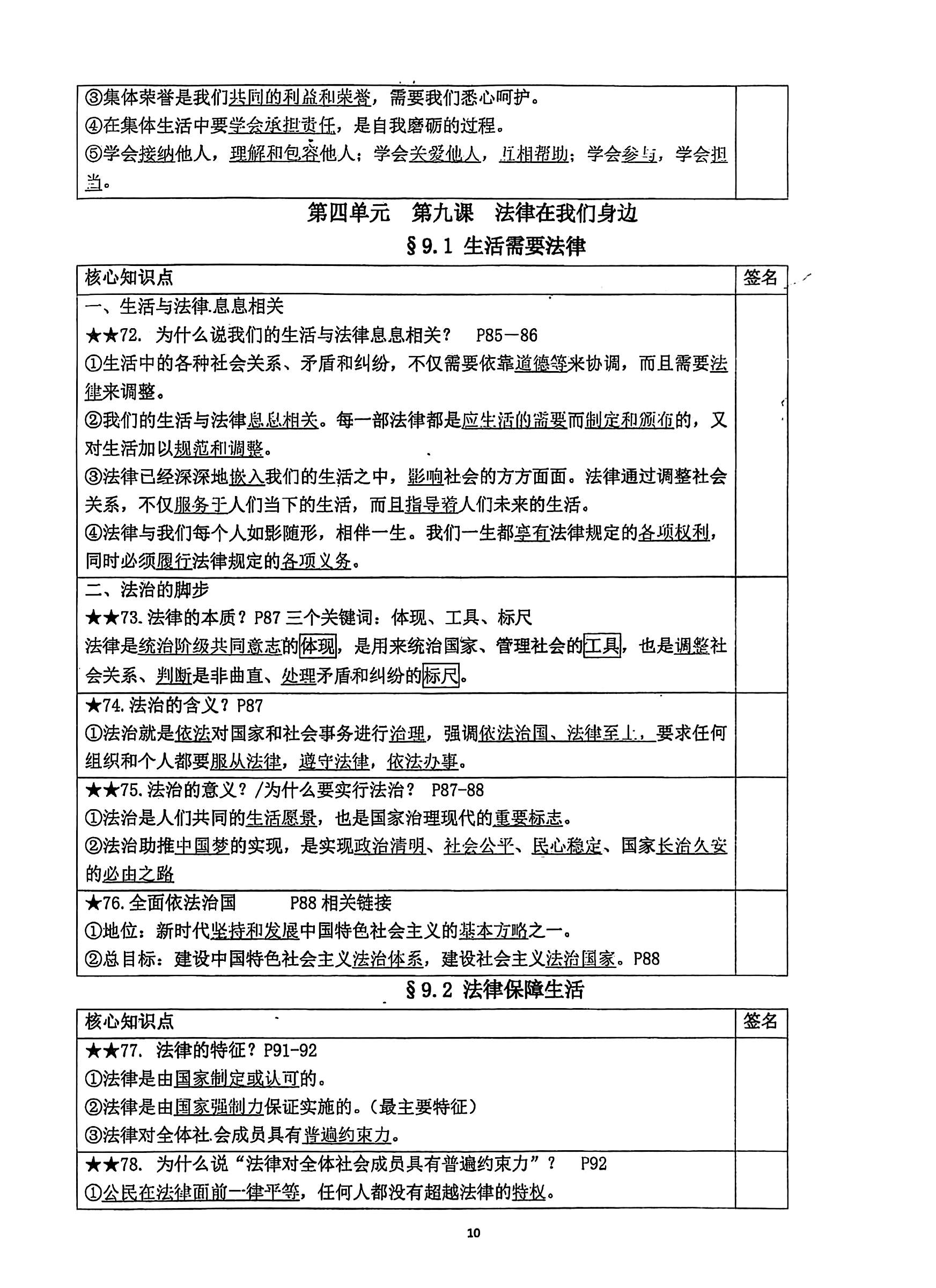
七下政治提纲 - 第10页 第九课 法律在我们身边

此页内容:生活与法律息息相关、法律的本质、法治的含义、全面依法治国

七下政治提纲第10页
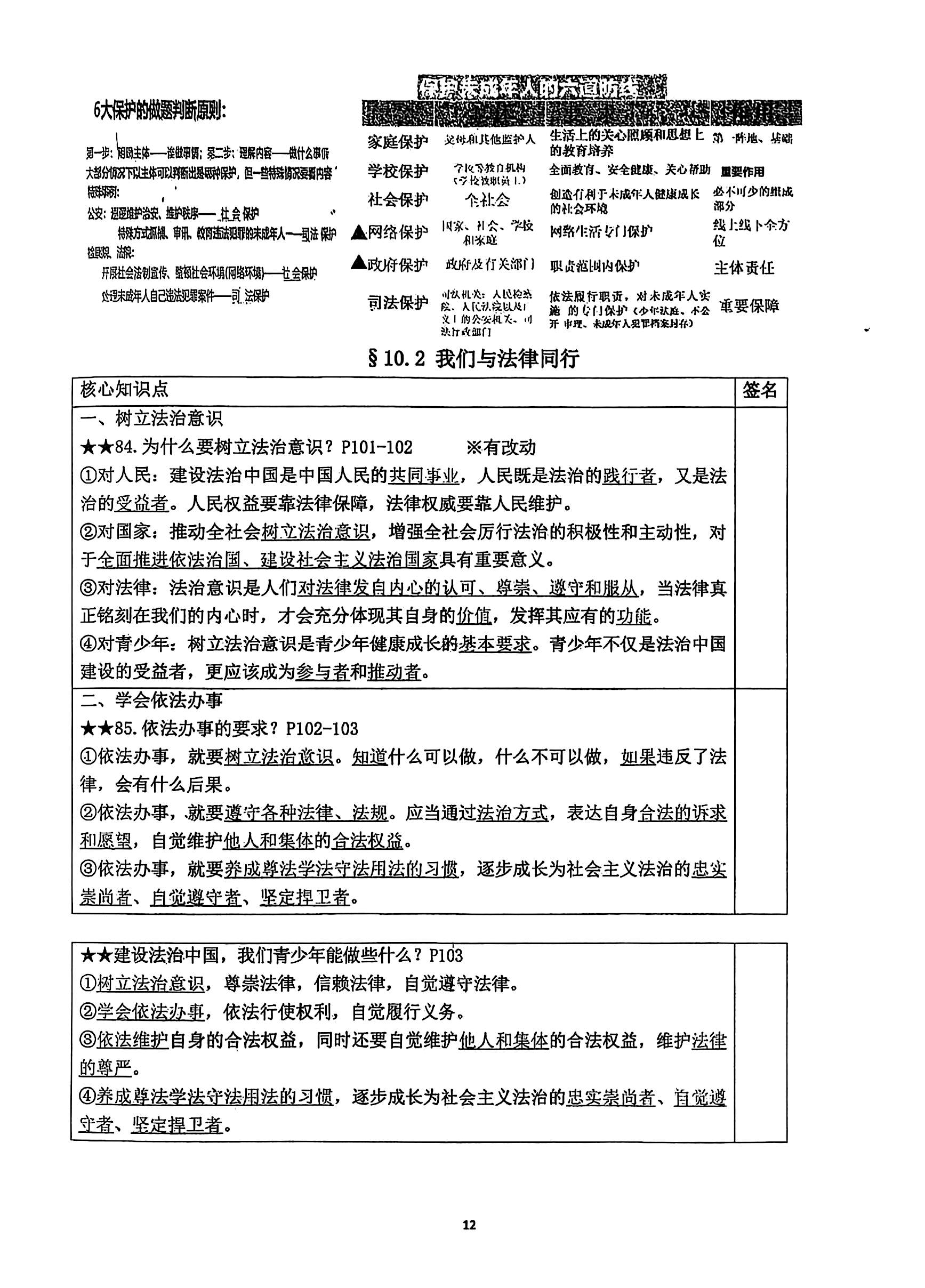
七下政治提纲 - 第11页 第十课 法律伴我们成长

此页内容:未成年人为什么需要特殊保护、保障未成年人合法权益的六道防线、如何保障未成年人合法权益

七下政治提纲第11页
七下政治提纲 - 第12页 第十课 我们与法律同行

此页内容:为什么要树立法治意识、依法办事的要求、建设法治中国青少年能做些什么

七下政治提纲第12页